It appears that my wife has a “Bucket List” and a To Do List.
I have neither.
Her To Do List includes fixing a leak in the roof, which is required before the interior remodel can be completed. The remodel started in 2000; the roof leak appeared a few years later.
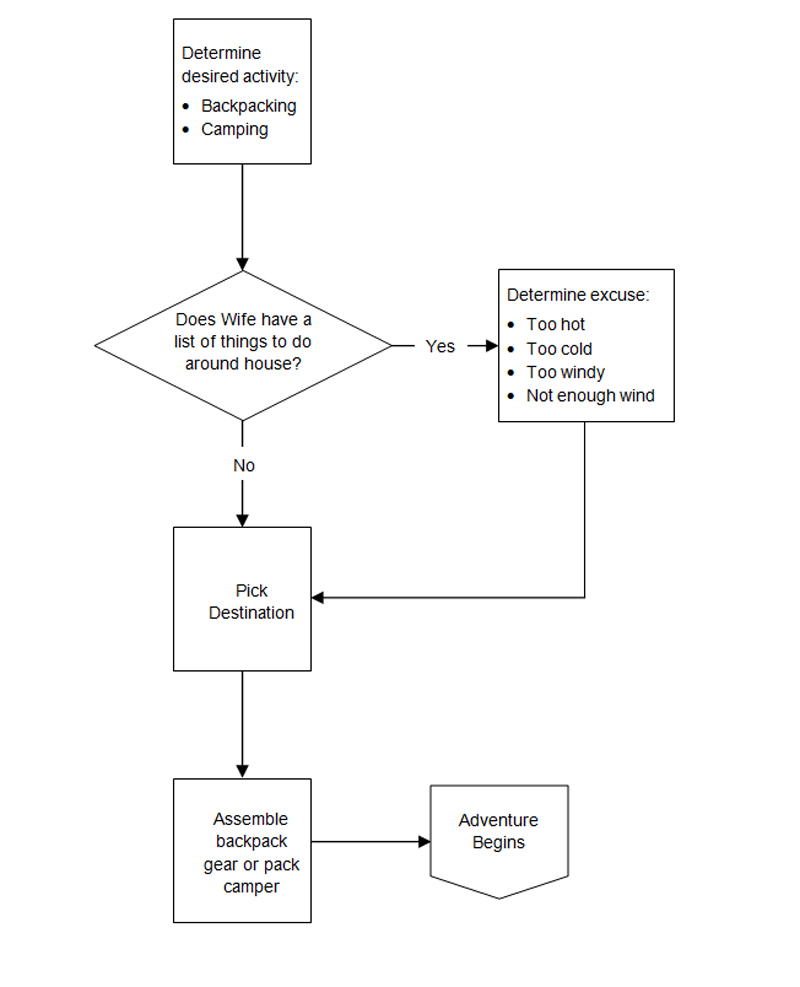
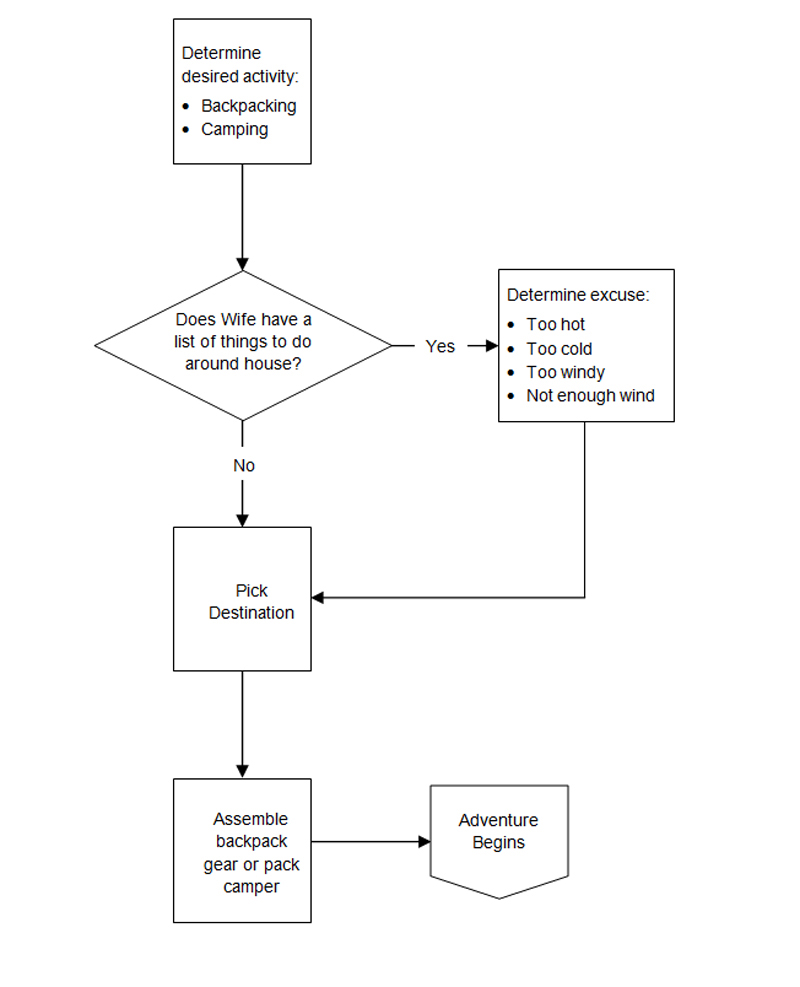
So this week I put the roof issue on my own To Do List, which was completely empty – actually I had to create a list. However it was too windy outside this week.
How windy is too windy? How about most of the main roads into Palm Springs were covered in sand dunes, visibility was zilch, the gusts were over 60 MPH, and the police closed the roads. Not to mention that it felt too cold to work anyway.
The Wind Led to My Standard Decision Tree
Since the roads to the north were closed, I went south. Of course I took Joyce, the dog, and the camper with me.
The To Do List Thoughts…
When will I get the roof (which needs a complete replacement) done?
I have calculated that when the wind speed is 1.5 MPH for 8 hours, and the ambient temperature is between 70.25 F and 75.8 F for 8 consecutive hours, this will be the day to get it done.
Maybe I should order roof shingles?








